PSYC 520
Both can be formulated as a latent variable model
Some basic IRT models
Note
The underlying mathematical model of (a) factor analysis with ordinal items (sometimes called item factor analysis) and (b) the basic IRT is the same. However, they are usually estimated with different estimators, and they have different traditions in the analytic procedures and statistics computed.
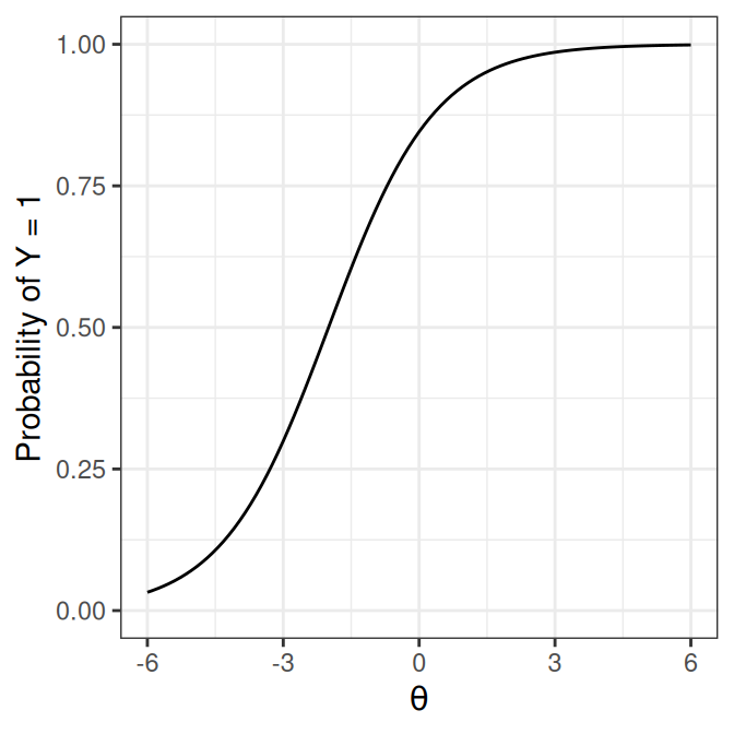
Also called item characteristic curve
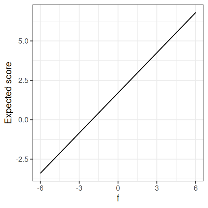
\(Y = 1 + 0.5 f\)

\(\mathrm{logit}(Y) = 1.7 (1 + 0.5 \theta)\)

\[\log \frac{P(Y_{ij} = 1)}{P(Y_{ij} = 0)} = Da(\theta_{\color{red}j} - b_{\color{green}i})\]
mirt)1Important
Log odds of scoring a 1 = linear function of the distance between (a) person and (b) item.
See Figure 14.2 for item response functions
Similar to CFA, \(\theta\) does not have an intrinsic unit
Most IRT programs set the mean of \(\theta\) to 0, and variance to 1
\[\log \frac{P(Y_{ij} = 1)}{P(Y_{ij} = 0)} = \theta_{\color{red}j} - b_{\color{green}i}\]
i.e., with \(Da\) = 1, and variance of \(\theta\) freely estimated.
Note
Despite the mathematical equivalence, Rasch and IRT analyses have somewhat different philosophy. With Rasch, it is believed that Rasch models (e.g., with equal discrimination parameters) are more defensible measurement models, and researchers should strive for constructing items that fit the Rasch models.
On the other hand, with IRT, models are more flexible (and can be made even more so) to accomodate behaviors of test items.
$items
a b g u
Item.1 1 -1.868 0 1
Item.2 1 -0.791 0 1
Item.3 1 -1.461 0 1
Item.4 1 -0.521 0 1
Item.5 1 -1.993 0 1
$means
F1
0
$cov
F1
F1 1.022
See R notes
\[\log \frac{P(Y_{ij} = 1)}{P(Y_{ij} = 0)} = Da_{\color{red}i}(\theta_{\color{red}j} - b_{\color{green}i})\]
\(a_i\): difference in log odds for 1 unit difference in \(\theta\)
“Reliability”: Var(\(\theta\)) / [Var(\(\theta\)) + 1 / information]